新闻中心
"十二五"规划纲要提出:加快教育改革发展
全面贯彻党的教育方针,保障公民依法享有受教育的权利,办好人民满意的教育。按照优先发展、育人为本、改革创新、促进公平、提高质量的要求,推动教育事业科学发展,提高教育现代化水平。
第一节 统筹发展各级各类教育
积极发展学前教育,学前一年毛入园率提高到85%。巩固九年义务教育普及成果,全面提高质量和水平。基本普及高中阶段教育,推动普通高中多样化发展。大力发展职业教育,加快发展面向农村的职业教育。全面提高高等教育质量,加快世界一流大学、高水平大学和重点学科建设,扩大应用型、复合型、技能型人才培养规模。重视和支持民族教育发展,推进“双语教学”。关心和支持特殊教育。加快发展继续教育,建设全民学习、终身学习的学习型社会。
第二节 大力促进教育公平
合理配置公共教育资源,重点向农村、边远、贫困、民族地区倾斜,加快缩小教育差距。促进义务教育均衡发展,统筹规划学校布局,推进义务教育学校标准化建设。实行县(市)域内城乡中小学教师编制和工资待遇同一标准,以及教师和校长交流制度。取消义务教育阶段重点校和重点班。新增高校招生计划向中西部倾斜,扩大东部高校在中西部地区招生规模,创新东西部高校校际合作机制。改善特殊教育学校办学条件,逐步实行残疾学生高中阶段免费教育。健全国家资助制度,扶助经济困难家庭学生完成学业。
第三节 全面实施素质教育
遵循教育规律和学生身心发展规律,坚持德育为先、能力为重,改革教学内容、方法和评价制度,促进学生德智体美全面发展。建立国家义务教育质量基本标准和监测制度,切实减轻中小学生课业负担。全面实施高中学业水平考试和综合素质评价,克服应试教育倾向。实行工学结合、校企合作、顶岗实习的职业教育培养模式,提高学生就业的技能和本领。全面实施高校本科教学质量和教学改革工程,健全教学质量保障体系。完善研究生培养机制。严格教师资质,加强师德师风建设,提高校长和教师专业化水平,鼓励优秀人才终身从教。
第四节 深化教育体制改革
改进考试招生办法,逐步形成分类考试、综合评价、多元录取的制度。加快建设现代学校制度,推进政校分开、管办分离。落实和扩大学校办学自主权。进一步明确中央和地方责任,加强省级政府教育统筹。鼓励引导社会力量兴办教育,落实民办学校与公办学校平等的法律地位,规范办学秩序。扩大教育开放,加强国际交流合作和引进优质教育资源。健全以政府投入为主、多渠道筹集教育经费的体制,2012年财政性教育经费支出占国内生产总值比例达到4%。

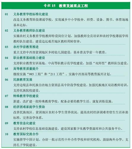
图表:专栏15 教育发展重点工程 新华社发
第二十九章 造就宏大的高素质人才队伍
大力实施人才强国战略,坚持服务发展、人才优先、以用为本、创新机制、高端引领、整体开发的指导方针,加强现代化建设需要的各类人才队伍建设,为加快转变经济发展方式、实现科学发展提供人才保证。
第一节 突出培养造就创新型科技人才
围绕提高科技创新能力、建设创新型国家,以高层次创新型科技人才为重点,造就一批世界水平的科学家、科技领军人才、工程师和高水平创新团队。创新教育方式,突出培养学生科学精神、创造性思维和创新能力。加强实践培养,依托国家重大科研项目和重大工程、重点学科和重点科研基地、国际学术交流合作项目,建设高层次创新型科技人才培养基地。注重培养一线创新人才和青年科技人才。积极引进和用好海外高层次创新创业人才。
第二节 促进各类人才队伍协调发展
大力开发装备制造、生物技术、新材料、航空航天、国际商务、能源资源、农业科技等经济领域和教育、文化、政法、医药卫生等社会领域急需紧缺专门人才,统筹推进党政、企业经营管理、专业技术、高技能、农村实用、社会工作等各类人才队伍建设,实现人才数量充足、结构合理、整体素质和创新能力显著提升,满足经济社会发展对人才的多样化需求。
第三节 营造优秀人才脱颖而出的环境
坚持党管人才原则。建立健全政府宏观管理、市场有效配置、单位自主用人、人才自主择业的体制机制。建立人才工作目标责任制。推动人才管理部门职能转变,规范行政行为,扩大和落实单位用人自主权。深化国有企业和事业单位人事制度改革。创新人才管理体制和人才培养开发、评价发现、选拔任用、流动配置和激励保障机制,营造尊重人才、有利于优秀人才脱颖而出和充分发挥作用的社会环境。改进人才服务和管理方式,落实国家重大人才政策,抓好重大人才工程,推动人才事业全面发展。


